当前新能源电池行业的核心特征可以概括为 “技术拐点、市场换挡、出海深水区”。
市场规模持续扩容,储能异军突起。2026年2月,国内动力和储能电池销量达113.2GWh,同比增长25.7%。其中储能电池销量增速高达67.3%,成为拉动行业增长的新引擎。这一数据印证了新能源应用场景正在从单一的动力电池向“动力+储能”双轮驱动转变。

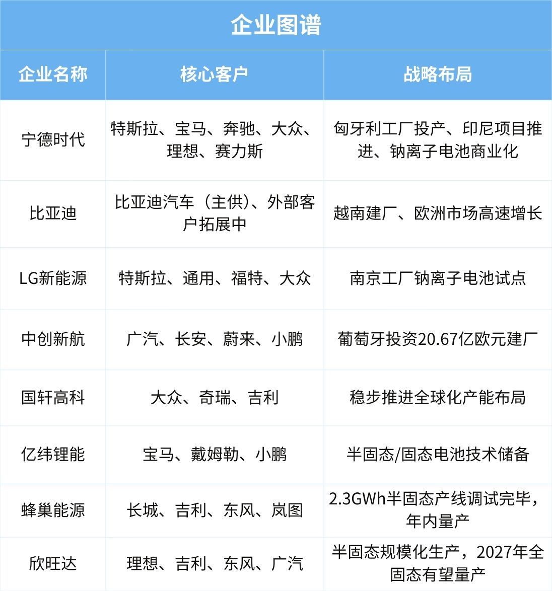
中国军团主导全球格局。2026年1月全球动力电池装车量数据显示,前十阵营中中国企业合计市场份额从去年同期的68.3%大幅跃升至73.3%,进一步压缩日韩企业生存空间。行业龙头宁德时代独占全球近45.2%的市场份额,展现出难以撼动的规模优势。
技术迭代迎来量产元年。2026年被业界公认为半固态电池规模化上车的“关键拐点”。蜂巢能源、欣旺达等企业进入规模化量产阶段,其能量密度与安全性显著优于传统液态电池。与此同时,钠离子电池凭借成本优势,在中低端车型和储能领域实现规模化破局,技术多元化路线渐趋明朗。

头部企业正加速全球化产能布局与下一代技术储备,而二线企业则凭借差异化技术路线或特定客户关系实现市场突围。从战略规划可见,海外市场正成为所有中国电池企业的战略高地,从产品出口转向产能出海已成不可逆趋势。
无论是一线巨头通过规模化摊薄成本,还是二线企业凭借差异化锁定特定客户,最终都要回归到电池最本质的命题——安全与可靠性。对于主机厂而言,电池的“心跳”是否稳定,取决于其制造过程中的每一道防线。因此,在新能源电池迈向“零缺陷”制造的今天,气密性检测不仅是产线的关卡,更是决定OEE与PPM的核心命门,是保障每一次交付万无一失的“隐形护城河”。
长期以来,高端气检市场被国际品牌垄断。它们确实精准,但昂贵的价格、漫长的货期、滞后的售后响应,正成为制约许多电池厂商降本增效的隐形枷锁。
贤日测控, 让中国智造拥有与世界对话的底气
我们不只做“替代”,更做“超越”。贤日测控气检仪,专为高端动力电池产线打造,在核心性能上全面比肩国际一线品牌,而在成本与服务上实现降维打击。
为什么选择贤日测控?
1. 品质硬核对标,精度与稳定性不分伯仲
搭载自研高灵敏度微压差传感器,检测精度直达Pa级,实现与国际品牌同等的检出能力。

2. 极致性价比,打破价格壁垒
拒绝品牌溢价。在提供同等甚至更优性能的前提下,贤日测控的设备采购成本仅为进口品牌的1/2,显著低于进口品牌。
更低的一次性投入,更高的投资回报率(ROI),助企业在激烈的价格战中保留更多利润空间。
3. 响应速度碾压式优势
交付快:摒弃国际品牌较长的货期,贤日提供敏捷交付方案,助力产线快速爬坡。
服务快:依托本土化团队,我们提供24小时即时响应。从工艺诊断、方案定制到现场调试,工程师随时待命。相比之下,国际品牌的跨国流程往往让您“望眼欲穿”。
迭代快:针对电池工艺的快速迭代,我们能迅速调整软硬件方案,而无需经历繁琐的海外审批流程。
4. 全链路智能互联
检漏精灵具备智能化管理功能,自动存储每日检测数据,包括检测时间、产品编号、泄漏率数值、检测结果等,支持导出 Excel 报表或对接企业 MES 系统,方便企业分析数据、追溯问题、优化生产工艺,让维护管理变得轻松简单。使每一块电池壳体皆有“数字身份证”,轻松应对主机厂严苛审核,让质量管理透明化、全球化。

在气密性检测这场关键战役中,贤日测控已准备好与您并肩作战。我们用数据证明:国产高端,完全可以比肩世界,且更懂您的需求。
我们要聊的不仅仅是参数对比,更是如何帮您省下一笔巨额设备款,同时获得更快的投产速度。
立即联系我们,获取免费试用
邮箱:jy.he@size-auto.com
电话:19921793852